威廉希尔williamhill教师赴上海参加
全国数字商务行业产教融合共同体2024年度工作会议
为深入贯彻党的二十届三中全会精神,落实中共中央办公厅、国务院办公厅印发《关于推动现代职业教育高质量发展的意见》《国务院关于印发国家职业教育改革实施方案的通知》要求,推进“五金”建设背景下全国数字商务行业产教融合共同体高质量建设,加强共同体成员之间的合作交流与资源共享,全国数字商务行业产教融合共同体举办 2024 年度工作会议,会议在2024年12月4日至6日于上海召开,威廉希尔williamhill投资系主任、数字经济专业负责人刘圣龙和国际经济与贸易教师沈萌赴珍岛集团上海总部参会。
一、领导致辞
会议首先由主办方义乌工商职业技术公司副经理盛湘君致辞,盛经理指出,全国数字商务行业产教融合共同体是“数商开放行动战略”的重要一步,高校在共同体中应发挥人才智库作用,培养企业真正需要的数字商务人才。


珍岛信息技术(上海)股份有限公司院校事业部总经理李罡指出,珍岛集团是一家行业龙头企业,有天然的资源优势、技术优势,能够把产教融合做深、做实,未来将围绕深化产教融合搭建产学对接平台,紧盯需求,培养行业紧缺人才,校企联动,建设产教人才队伍,协同创新,驱动产业链价值提升,通过产学合作,构建产教合作新生态,为企业的数字化转型提供人才服务,以人才赋能支持中国产业升级。
二、年度工作汇报
人才培养工作部、资源开发工作部、协同创新工作部、国际合作工作部分别对分管工作作了汇报。
人才培养工作部指出,要强化标准引领,搭建人才交流提升平台,积极探索长学制,构建校企共培模式。资源开发工作部指出,要加强资源建设,夯实教学实践平台底座,一年来,开展了教学资源库建设,开发了教学软件产品,打造了“百县千村万主播”乡村振兴平台。协同创新工作部指出,要深耕社会服务,探索数实融合产业创新,一年来,进行了社会服务与产业创新,成立了东西协作培训中心与乡村振兴培训中心,面向中西部地区及周边县市重点区域与群体开展培训,承办技能提升培训30余项,指导老员工村官、退伍军人、残障人士、妇女等学习电商技能,累计受益5万余人次;开展了产业协同创新研究,牵头开展《义乌自贸区“网红直播”高质量发展与对策研究》《义乌跨境电商创新发展研究》等专项课题研究。国际合作工作部指出,要推进职教出海,落实国家一带一路战略,成立了“一带一路”电商谷(重庆)国际合作中心,牵头建设了“马来西亚义乌丝路公司”、“尼泊尔电商直播公司”等多个国际化办学平台。
三、数字商务行业人才需求调研报告
全国数字商务行业产教融合共同体秘书长陈旭华作“数字商务行业人才需求调研报告”,陈秘书长指出,数字商务行业日新月异,新技术、新模式不断涌现,对人才的能力素养提出了更高的要求,教育体系更新的滞后性导致教育端人才培养与产业端需求相脱节,“就业难”与“招工难”并存。本次调研运用大数据技术,历时18个月,从全国收集了393.79万条样本数据,目的在于:(1)厘清当前数字商务行业人才结构及技术技能人才需求状况;(2)了解企业岗位设置情况、人才需求情况及典型工作任务;(3)指导院校优化调整课程教学内容,促进教育链与产业链紧密对接;(4)提升数字商务人才培养质量,推动行业高质量可持续发展。

(一)产业链分析
数字商务是指利用数字技术手段(如互联网、人工智能、大数据等)来进行商贸活动的过程,从而将商贸的渠道、营销、运营等流程数字化、互联网化、智能化。数字商务产业链是一个复杂而庞大的系统,涵盖了从商品生产、流通到消费的全过程,并通过数字技术手段实现各环节的高效协同与优化。

(二)人才需求分析
1.不同行业对数字商务人才需求分析

2.不同地区对数字商务人才需求分析

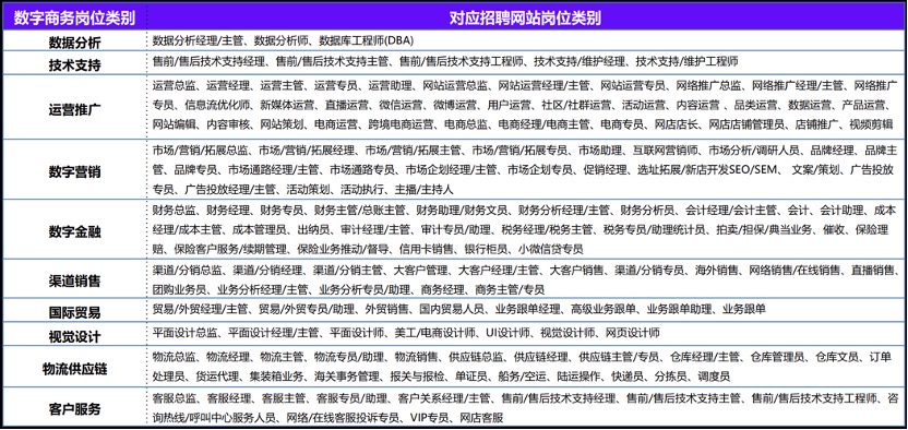
3.不同岗位类别对数字商务人才需求分析

4.TOP3岗位类别下具体招聘岗位的人才需求分析
运营推广岗位类别下,TOP3招聘岗位为新媒体运营、网店店长与运营经理:
数字营销岗位类别下,TOP3招聘岗位为市场助理、文案/策划、市场/营销/拓展经理:

在物流供应链岗位类别下,TOP3招聘岗位为物流专员/助理、物流经理、仓库经理/主管:

5.学历要求分析

6.薪资待遇分析



7.岗位能力分析



(三)调研结论
(1)行业发展前景:数字经济的快速发展,数字商务行业展现出巨大的活力和潜力,短期受全球经济环境影响,出现就业市场紧缩趋势,长期来看,政策支持与新技术发展双重加持或将迎来新增长;
(2)行业热门岗位:数字经济的快速发展,数字商务行业展现出巨大的活力和潜力,短期受全球经济环境影响,出现就业市场紧缩趋势,长期来看,政策支持与新技术发展双重加持或将迎来新增长;
(3)学历素质要求:新业态新模式不断涌现,中高端人才需求增加,学历要求上移,人才素质能力待提升,企业趋于选择综合素质全面兼具垂直知识技能的高素质人才;
(4)行业细分程度:直播电商、新零售、数字供应链等众多细分领域不断涌现,行业细分趋势愈加明显,对专业人才的需求呈现出多样化的趋势;
(5)行业复合人才:数字商务全球化趋势明显,技术与商业融合程度不断加深,具备跨文化与国际视野的复合型人才备受市场青睐。
(四)对高校的建议
(1)优化专业课程设置
紧密对接行业发展,瞄准市场十大岗位类别技能需求,动态调整专业内涵,强化跨学科融合。
(2)加强实践教学
强化校企合作,深度产教融合,开展项目驱动式教学,鼓励参加实践技能竞赛,培养员工解决实际问题的素养能力。
(3)培养复合型人才
强化校企合作,深度产教融合,开展项目驱动式教学,鼓励参加实践技能竞赛,培养员工解决实际问题的素养能力。
(4)构建数字化教学体系
探索专业数字化改革,以知识图谱与能力图谱建设为切入口,沉淀数字化教学资源,提升专业内涵与外延建设。
(5)加强团队队伍建设
对接新技术新模式,强化双师型教师队伍建设,提升教师实践经验与教学能力水平,加强教师培训。
四、产教联合体的实践图景及发展展望
博士生导师刘奉越教授作题为“产教联合体的实践图景及发展展望”的报告。刘教授从产教联合体概述、典型产教联合体、产教联合体的演进逻辑、产教联合体建设面临的挑战、产教联合体发展展望共五个方面进行讲座。

五、深化“创育”融合发展校企共建智能冶金技术创新平台
兰州资源环境职业技术大学冶金工程公司党委教师党支部书记、国家有色金属行业产教融合共同体副秘书长马琼正高工(二级)作了题为“深化‘创育’融合发展校企共建智能冶金技术创新平台”的讲座,讲座讲解了三方面内容:(1)解决企业生产难题,推进“有组织的”技术创新;(2)注重反哺人才培养,推进“有延展的”技术创新;(3)实施专项支持计划,推进“有保障的”技术创新。

六、新晋成员单位授牌


图为公司投资系主任、数字经济专业负责人刘圣龙(右)
和国际经济与贸易教师沈萌(左)在工作会议合影留念

七、企业调研






高校代表教师赴珍岛集团上海集团总部调研,珍岛信息技术(上海)股份有限公司院校事业部总经理李罡带领与会领导和教师参观了上海总部,珍岛集团院校事业部东部大区总经理石磊作了题为“产教融合共育数智化人才——助力院校数字化人才培养,服务产业数字化转型”专题讲座,介绍了珍岛集团的发展历程、专业数字化转型服务、资质和荣誉、院校业务体系和合作案例,给本次调研作了完美收尾。
威廉希尔2024年首次开设数字经济专业并招生,今后将继续参与全国数字商务行业产教融合共同体建设,立足珍岛集团第二总部(武汉),落实OBE的人才培养理念,探索产教融合模式,加强同珍岛集团的校企合作,培养企业需要的数字经济专业人才。

图为珍岛集团第二总部(武汉)